|
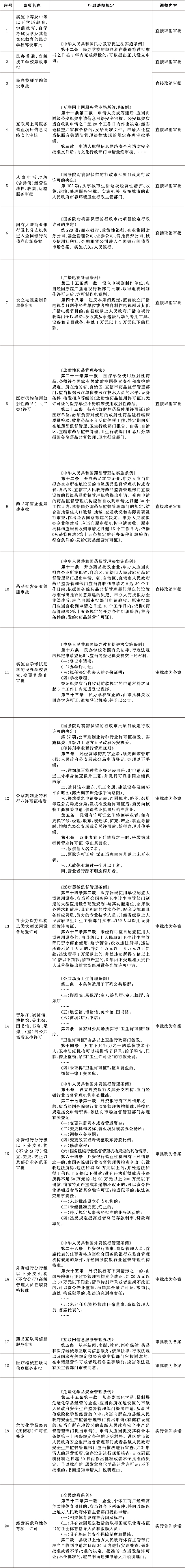
国务院关于深化“证照分离”改革 进一步激发市场主体发展活力的通知 国发〔2021〕7号 各省、自治区、直辖市人民政府,国务院各部委、各直属机构: 开展“证照分离”改革,是落实党中央、国务院重大决策部署,深化“放管服”改革、优化营商环境的重要举措,对于正确处理政府和市场关系、加快完善社会主义市场经济体制具有重大意义。为深化“证照分离”改革,进一步激发市场主体发展活力,国务院决定在全国范围内推行“证照分离”改革全覆盖,并在自由贸易试验区加大改革试点力度。现就有关事项通知如下: 一、总体要求 (一)指导思想。以习近平新时代中国特色社会主义思想为指导,全面贯彻党的十九大和十九届二中、三中、四中、五中全会精神,持续深化“放管服”改革,统筹推进行政审批制度改革和商事制度改革,在更大范围和更多行业推动照后减证和简化审批,创新和加强事中事后监管,进一步优化营商环境、激发市场主体发展活力,加快构建以国内大循环为主体、国内国际双循环相互促进的新发展格局。 (二)改革目标。自2021年7月1日起,在全国范围内实施涉企经营许可事项全覆盖清单管理,按照直接取消审批、审批改为备案、实行告知承诺、优化审批服务等四种方式分类推进审批制度改革,同时在自由贸易试验区进一步加大改革试点力度,力争2022年底前建立简约高效、公正透明、宽进严管的行业准营规则,大幅提高市场主体办事的便利度和可预期性。 二、大力推动照后减证和简化审批 法律、行政法规、国务院决定设定(以下统称中央层面设定)的涉企经营许可事项,在全国范围内按照《中央层面设定的涉企经营许可事项改革清单(2021年全国版)》(见附件1)分类实施改革;在自由贸易试验区增加实施《中央层面设定的涉企经营许可事项改革清单(2021年自由贸易试验区版)》(见附件2)规定的改革试点举措,自由贸易试验区所在县、不设区的市、市辖区的其他区域参照执行。省级人民政府可以在权限范围内决定采取更大力度的改革举措。地方性法规、地方政府规章设定(以下统称地方层面设定)的涉企经营许可事项,由省级人民政府统筹确定改革方式。 (一)直接取消审批。为在外资外贸、工程建设、交通物流、中介服务等领域破解“准入不准营”问题,在全国范围内取消68项涉企经营许可事项,在自由贸易试验区试点取消14项涉企经营许可事项。取消审批后,企业(含个体工商户、农民专业合作社,下同)取得营业执照即可开展经营,行政机关、企事业单位、行业组织等不得要求企业提供相关行政许可证件。 (二)审批改为备案。为在贸易流通、教育培训、医疗、食品、金融等领域放开市场准入,在全国范围内将15项涉企经营许可事项改为备案管理,在自由贸易试验区试点将15项涉企经营许可事项改为备案管理。审批改为备案后,原则上实行事后备案,企业取得营业执照即可开展经营;确需事前备案的,企业完成备案手续即可开展经营。企业按规定提交备案材料的,有关主管部门应当当场办理备案手续,不得作出不予备案的决定。 (三)实行告知承诺。为在农业、制造业、生产服务、生活消费、电信、能源等领域大幅简化准入审批,在全国范围内对37项涉企经营许可事项实行告知承诺,在自由贸易试验区试点对40项涉企经营许可事项实行告知承诺。实行告知承诺后,有关主管部门要依法列出可量化可操作、不含兜底条款的经营许可条件,明确监管规则和违反承诺后果,一次性告知企业。对因企业承诺可以减省的审批材料,不再要求企业提供;对可在企业领证后补交的审批材料,实行容缺办理、限期补交。对企业自愿作出承诺并按要求提交材料的,要当场作出审批决定。对通过告知承诺取得许可的企业,有关主管部门要加强事中事后监管,确有必要的可以开展全覆盖核查。发现企业不符合许可条件的,要依法调查处理,并将失信违法行为记入企业信用记录,依法依规实施失信惩戒。有关主管部门要及时将企业履行承诺情况纳入信用记录,并归集至全国信用信息共享平台。 (四)优化审批服务。对“重要工业产品(除食品相关产品、化肥外)生产许可证核发”等15项涉企经营许可事项,下放审批权限,便利企业就近办理。对“保安服务许可证核发”等256项涉企经营许可事项,精简许可条件和审批材料,减轻企业办事负担。对“会计师事务所设立审批”等140项涉企经营许可事项,优化审批流程,压减审批时限,提高审批效率。对“海关监管货物仓储审批”等18项设定了许可证件有效期限的涉企经营许可事项,取消或者延长许可证件有效期限,方便企业持续经营。对“互联网上网服务营业场所经营单位设立审批”等13项设定了许可数量限制的涉企经营许可事项,取消数量限制,或者合理放宽数量限制并定期公布总量控制条件、企业存量、申请排序等情况,鼓励企业有序竞争。同时,各地区、各部门要积极回应企业关切,探索优化审批服务的创新举措。 三、强化改革系统集成和协同配套 (一)实施涉企经营许可事项清单管理。按照全覆盖要求,将全部涉企经营许可事项纳入清单管理,并逐项确定改革方式、具体改革举措和加强事中事后监管措施。清单实行分级管理,国务院审改办负责组织编制中央层面设定的涉企经营许可事项清单,省级审改工作机构负责组织编制地方层面设定的涉企经营许可事项清单。清单要动态调整更新并向社会公布,接受社会监督。清单之外,一律不得限制企业进入相关行业开展经营。各地区、各部门要对清单之外限制企业进入特定行业开展经营的管理事项进行全面自查清理,对实施变相审批造成市场分割或者加重企业负担的行为,要严肃督查整改并追究责任。 (二)深化商事登记制度改革。持续推进“先照后证”改革,推动将保留的登记注册前置许可改为后置。开展经营范围规范化登记,市场监管部门牵头编制经营范围规范目录,为企业自主选择经营范围提供服务。经营范围规范目录要根据新产业、新业态的发展及时调整更新。市场监管部门应当告知企业需要办理的涉企经营许可事项,并及时将有关企业登记注册信息推送至有关主管部门。企业超经营范围开展非许可类经营活动的,市场监管部门不予处罚。有关主管部门不得以企业登记的经营范围为由,限制其办理涉企经营许可事项或者其他政务服务事项。在自由贸易试验区试点商事主体登记确认制改革,最大程度尊重企业登记注册自主权。 (三)推进电子证照归集运用。国务院有关部门要制定完善电子证照有关标准、规范和样式,2022年底前全面实现涉企证照电子化。要强化电子证照信息跨层级、跨地域、跨部门共享,有关主管部门应当及时将电子证照归集至全国一体化政务服务平台、全国信用信息共享平台、国家企业信用信息公示系统,有关平台和系统要加快建设全国统一、实时更新、权威可靠的企业电子证照库。要加强电子证照运用,实现跨地域、跨部门互认互信,在政务服务、商业活动等场景普遍推广企业电子亮照亮证。凡是通过电子证照可以获取的信息,一律不再要求企业提供相应材料。 四、创新和加强事中事后监管 (一)适应改革要求明确监管责任。要落实放管结合、并重要求,按照“谁审批、谁监管,谁主管、谁监管”原则,切实履行监管职责,坚决纠正“以批代管”、“不批不管”问题,防止出现监管真空。直接取消审批、审批改为备案的,由原审批部门依法承担监管职责。实行告知承诺、优化审批服务的,由审批部门负责依法监管持证经营企业、查处无证经营行为。实行相对集中行政许可权改革或者综合行政执法改革的地区,按照省级人民政府制定的改革方案确定监管职责、健全审管衔接机制。坚持政府主导、企业自治、行业自律、社会监督,压实企业主体责任,支持行业协会提升自律水平,鼓励新闻媒体、从业人员、消费者、中介机构等发挥监督作用,健全多元共治、互为支撑的协同监管格局。 (二)根据改革方式健全监管规则。国务院有关部门要根据涉企经营许可事项的改革方式,分领域制定全国统一、简明易行的监管规则,建立健全技术、安全、质量、产品、服务等方面的国家标准,为监管提供明确指引。直接取消审批的,有关主管部门要及时掌握新设企业情况,纳入监管范围,依法实施监管。审批改为备案的,要督促有关企业按规定履行备案手续,对未按规定备案或者提交虚假备案材料的要依法调查处理。实行告知承诺的,要重点对企业履行承诺情况进行检查,发现违反承诺的要责令限期整改,逾期不整改或者整改后仍未履行承诺的要依法撤销相关许可,构成违法的要依法予以处罚。下放审批权限的,要同步调整优化监管层级,实现审批监管权责统一。 (三)结合行业特点完善监管方法。对一般行业、领域,全面推行“双随机、一公开”监管,根据企业信用风险分类结果实施差异化监管措施,持续推进常态化跨部门联合抽查。对直接涉及公共安全和人民群众生命健康等特殊行业、重点领域,落实全覆盖重点监管,强化全过程质量管理,守牢安全底线。要充分发挥信用监管基础性作用,建立企业信用与自然人信用挂钩机制,依法依规实施失信惩戒。要建立健全严重违法责任企业及相关人员行业禁入制度,增强监管威慑力。对新技术、新产业、新业态、新模式等实行包容审慎监管,量身定制监管模式,对轻微违法行为依法从轻、减轻或者免予行政处罚。深入推进“互联网+监管”,探索智慧监管,加强监管数据共享,运用大数据、物联网、人工智能等手段精准预警风险隐患。 五、采取有力措施确保改革落地见效 (一)健全改革工作机制。国务院推进政府职能转变和“放管服”改革协调小组负责统筹领导全国“证照分离”改革工作。国务院办公厅、市场监管总局、司法部牵头负责推进改革,做好调查研究、政策解读、协调指导、督促落实、法治保障、总结评估等工作。商务部负责指导各自由贸易试验区做好“证照分离”改革与对外开放政策的衔接。省级人民政府对本地区改革工作负总责,要建立健全审改、市场监管、司法行政、商务(自贸办)等部门牵头,各部门分工负责的工作机制,强化责任落实,扎实推进改革。 (二)加强改革法治保障。要坚持重大改革于法有据,依照法定程序推动改革。配合在全国范围内推行的改革举措,推动修改法律、行政法规有关规定。在自由贸易试验区配合相关改革试点举措,根据全国人民代表大会常务委员会授权决定暂时调整适用《中华人民共和国会计法》等7部法律有关规定,暂时调整适用《互联网上网服务营业场所管理条例》等13部行政法规有关规定(见附件3)。国务院有关部门和地方人民政府要根据法律、行政法规的调整情况,对规章、规范性文件作相应调整,建立与改革要求相适应的管理制度。2022年底前,国务院有关部门要组织对暂时调整适用法律、行政法规有关规定情况开展中期评估。 (三)抓好改革实施工作。国务院有关部门要制定实施方案,对中央层面设定的涉企经营许可事项逐项细化改革举措,并向社会公布。各省、自治区、直辖市人民政府要制定本地区改革实施方案,以省为单位编制地方层面设定的涉企经营许可事项改革清单,并向社会公布。各地区、各部门要做好改革政策工作培训和宣传解读,调整优化业务流程,修订完善工作规则和服务指南,改造升级信息系统,确保改革措施全面落实、企业充分享受改革红利。 本通知实施中的重大问题,省级人民政府、国务院有关部门要及时向国务院请示报告。 附件:1.中央层面设定的涉企经营许可事项改革清单(2021年全国版) 2.中央层面设定的涉企经营许可事项改革清单(2021年自由贸易试验区版) 3.国务院决定在自由贸易试验区暂时调整适用行政法规有关规定目录 国务院 2021年5月19日 (此件公开发布) 附件1 中央层面设定的涉企经营许可事项改革清单(2021年全国版) (共523项)
附件2 中央层面设定的涉企经营许可事项改革清单(2021年自由贸易试验区版) (共69项)
附件3 国务院决定在自由贸易试验区暂时调整适用 行政法规有关规定目录
扫一扫在手机打开当前页
|













